作者:宿珊珊来源:党委宣传部 编辑:熊德兰 访问次数:次发布时间:2018-04-02
各院(部)党总支:
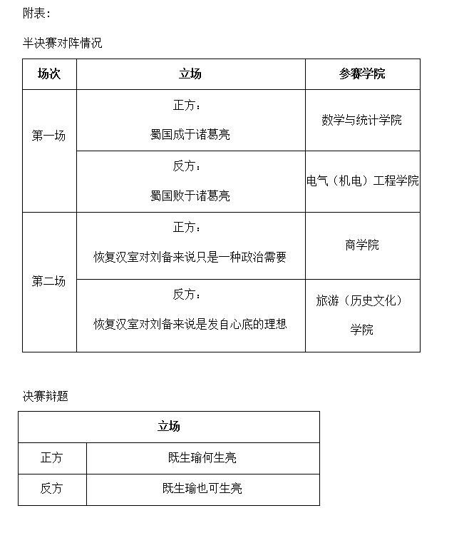
bet36体育在线第31届“雄才韬略”辩论赛半决赛及决赛、颁奖仪式将在4月13日(周五)下午2:30在bet36体育在线大学生活动中心举行。半决赛对阵情况已经确定(见附表),决赛阶段也不再抽签,半决赛第一场胜出的队伍将作为决赛的正方,半决赛第二场胜出的队伍将作为决赛的反方。
决赛结束后将举行本届辩论赛的颁奖仪式,届时请各参赛队领队及辩手按时到场。
党委宣传部
2018年4月2日

bet36体育在线地址:中国·河南·许昌市八一路88号 邮编:461000 电话:0374-2968866 招生致电:0374-2968818
bet36体育在线信息化管理中心 制作 意见与建议请发邮件到 wlzx@xcu.edu.cn
豫ICP备08001014号